Springe auf Hauptinhalt Springe auf Hauptmenü Springe auf SiteSearch
Gefährdungsbeurteilung

Bewertung der Exposition von ­Beschäftigten durch elektro­magnetische Felder am Arbeitsplatz (Teil 2 von 2)

Das PDF dient ausschließlich dem persönlichen Gebrauch! - Weitergehende Rechte bitte anfragen unter: nutzungsrechte@asu-arbeitsmedizin.com.

Risk assessment for workers exposed to electromagnetic fields at work
Part 2: Workers with implants

Based on the article “Risk assessment for workers exposed to electromagnetic fields at work - Part 1: Employees without implants” this issue of the ASU discusses the assessment of the risk to employees with active and passive medical implants when exposed to electric, magnetic or electromagnetic fields (EMF for short) in the workplace. According to the Occupational Health and Safety Ordinance for Electromagnetic Fields (EMFV), this group of people falls under the generic term “particularly vulnerable employees”, who must be considered separately in the risk assessment. Carsten Alteköster et al

Teil 2: Beschäftigte mit Implantat

Kernaussagen

  • Beschäftigte mit aktiven oder passiven Implantaten können durch Exposition mit elektro­magnetischen Feldern am Arbeitsplatz gefährdeter sein als Beschäftigte ohne solche me­dizinischen Körperhilfsmittel. Sie bedürfen daher einer besonderen Aufmerksamkeit.
  • Die Technischen Regeln (TREMF) zur Arbeitsschutzverordnung zu elektromagnetischen Feldern (EMFV) stellen Informationen und Handlungsempfehlungen bereit, um eine fach­kundig durchgeführte Gefährdungsbeurteilung für Implantattragende durchzuführen.
  • Für die Mehrzahl der in der Praxis vorgefundenen Situationen gilt, dass trotz erforderlicher Maßnahmen eine Weiterbeschäftigung an den Arbeitsplätzen in der Regel möglich ist.
  • In bestimmten Fällen kann es dennoch unvermeidlich sein, dass, zum Beispiel aufgrund sehr großer Sicherheitsabstände oder bestimmter Randbedingungen im Arbeitsablauf, ein Arbeitsplatzverbot ausgesprochen werden muss.
  • Störbeeinflussung von aktiven und passiven Implantaten durch elektromagnetische Felder (EMF)

    Elektromagnetische Felder am Arbeitsplatz treten in Wechselwirkung mit dem menschlichen Körper und können dort elektrische Ströme und Felder hervorrufen oder zu einem Wärmeeintrag führen. Dies kann Auswirkungen auf das Nervensystem haben oder zur Erwärmung des Gewebes führen. Um dies zu verhindern, werden in der EMFV (s. „Weitere Infos“) Expositionsgrenzwerte (EGW) festgelegt, die nicht überschritten werden dürfen. Diese Werte können aber nicht für den Schutz von Beschäftigten mit aktiven oder passiven Implantaten (kurz: Implantattragende) herangezogen werden. Gleichwohl können die erzeugten Ströme und Felder auch Auswirkungen auf die Funktionalität dieser Implantate haben. In der Terminologie der EMFV fällt dies unter die indirekten Auswirkungen. Es wird auch von Störbeeinflussung oder elektromagnetischer Interferenz gesprochen. Ist im Folgenden von aktiven Implantaten die Rede, so sind Herzschrittmacher (HSM) oder implantierbare Kardioverter-Defibrillatoren (ICDs) mit Elektrodensonden gemeint. Für diese Implantate ist die Vorgehensweise der Beurteilung der Störbeeinflussbarkeit in den Technischen Regeln zur EMFV (TREMF; s. „Weitere Infos“) detailliert beschrieben. Kernelement sind die frequenzabhängigen Schwellenwerte, bei deren Einhaltung die Störbeeinflussung eines Implantats ausgeschlossen werden kann. Diese Werte liegen teilweise deutlich unterhalb der von den EGW abgeleiteten Auslöseschwellen der EMFV. Für andere Arten von aktiven Implantaten ist aufgrund der sehr unterschiedlichen Funktionalitäten in der Regel eine gesonderte Betrachtung durchzuführen. Dies kann sich aufgrund der großen Vielfalt an medizinischen Implantaten (➥ Abb. 1) als sehr komplex erweisen.

    Welche Störbeeinflussungen bei HSM und ICDs auftreten können, hängt von der Art und Stärke des Feldes sowie der Frequenz ab. Statische magnetische Felder sind in der Lage, den Magnetkontakt von aktiven Implantaten auszulösen. Dies kann in der Folge bei HSM zur Umschaltung des Betriebsmodus in einen asynchronen Stimulationsbetrieb führen. Bei ICDs kann die Schockabgabe und die Therapieerkennung deaktiviert werden. Statische elektrische Felder spielen hingegen keine Rolle, da sie nicht in den menschlichen Körper eindringen. Anders ist es bei elektrischen, magnetischen oder elektromagnetischen Wechselfeldern. Diese erzeugen elektrische Ströme und Felder im Körper, die in das Implantatsystem, bestehend aus Implantat, Elektrodensonde und elektrisch leitfähigem Körpergewebe, einkoppeln können. In der Folge tritt eine Störspannung an der Eingangsstufe des Implantats auf, die sich mit den vom Implantat wahrgenommenen elektrischen Herzsignalen (intrakardiales Elektrogramm, iEGM) überlagert. Das Implantat „sieht“ also ein verfälschtes iEGM, was zu Fehlreaktionen, wie zum Beispiel einer unnötigen Stimu­lation oder Schockabgabe, führen kann. Wie hoch die tatsächlichen Störsignalanteile sind, hängt auch von den verwendeten Elektrodensonden ab. Moderne Sonden mit bipolarer Wahrnehmung sind insbesondere im niedrigen Frequenzbereich weniger störanfällig als ältere unipolare Sonden. Hinsichtlich der Frequenz der einwirkenden EMF sind zudem die Eigenschaften der Eingangsstufen der aktiven Implantate zu berücksichtigen. Diese enthalten beispielsweise frequenzabhängige Filter. Bei höheren Frequenzen werden die aktiven Implantate daher störfester und es ist dann vielmehr der Energieeintrag durch die EMF in den Körper zu bewerten, der zur Erwärmung von passiven oder aktiven Implantaten führen kann. Wird diese Erwärmung zu hoch, ist nicht auszuschließen, dass sich das umgebende Körpergewebe unzulässig stark erwärmt und möglicherweise geschädigt wird.

    Gefährdungsbeurteilung (GBU) für Beschäftigte mit aktiven und passiven medizinischen Implantaten und arbeitsmedizinische Vorsorge

    Eine Gefährdungsbeurteilung für Implantattragende kann nur dann durchgeführt werden, wenn der Arbeitgeber Kenntnis von der besonderen Schutzbedürftigkeit erhält. Dies ist insofern nicht trivial, da Beschäftigte mit Implantat nicht verpflichtet sind, sich dahingehend mitzuteilen. Gründe, die Versorgung mit einem Implantat nicht anzuzeigen, können Befürchtungen vor gravierenden Änderungen im Tätigkeitsspektrum des Betroffenen oder sogar die Angst vor dem Verlust des Arbeitsplatzes sein. In den meisten Fällen ist jedoch eine Wiedereingliederung in den betrieblichen Alltag unter Berücksichtigung entsprechender Maßnahmen möglich. Um hier Aufklärung zu schaffen und Unsicherheiten abzubauen, kommt der Unterweisung der Beschäftigten eine besondere Bedeutung zu. Sind auf Grundlage von Gefährdungsbeurteilungen, Herstellerangaben oder den Tabellen der TREMF Bereiche im Betrieb bekannt, an denen direkte und insbesondere indirekte Auswirkungen durch EMF nicht ausgeschlossen werden können, so sind alle Beschäftigten darüber zu informieren und mit Schutzmaßnahmen vertraut zu machen. In diesem Rahmen sollten zusätzliche spezifische Informa­tionen für Implantattragende gegeben werden. Sie sollten dafür sensibilisiert werden, dass sie aufgrund ihrer Versorgung mit einem aktiven oder passiven Implantat einer größeren Gefährdung durch EMF ausgesetzt sein können. Als Hilfestellung sind Ansprechpersonen, wie die Betriebsärztin oder der Betriebsarzt zu nennen, an die sich Implantattragende im vertraulichen Rahmen wenden können. Darüber hinaus sind alle Beschäftigten über den Anspruch und den Zweck der arbeitsmedizinischen Vorsorge nach § 11 Arbeitsschutzgesetz (ArbSchG; Wunschvorsorge) zu unterrichten. Der Schwerpunkt liegt hierbei auf der individuellen Aufklärung und Beratung. Umsetzungsmöglichkeiten für die Wunschvorsorge zeigt die Arbeitsmedizinische Empfehlung (AME) des Bundesministeriums für Arbeit und Soziales (BMAS) auf (s. „Weitere Infos“).

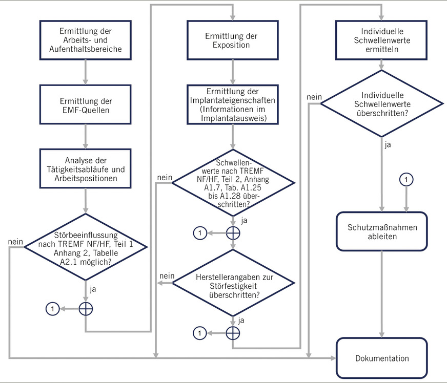
    In ➥ Abb. 2 ist der Ablauf für eine GBU bei Beschäftigten mit Implantat dargestellt. Es ergeben sich viele Parallelen zur GBU für Beschäftigte ohne Implantat, insbesondere was die Informationsermittlung zu Beginn betrifft. Auch in diesem Fall ist eine vereinfachte GBU möglich, wenn eine Störbeeinflussung des Implantats durch die am Arbeitsplatz vorgefundenen EMF-Quellen mittels Anwendung der entsprechenden Tabelle der TREMF (TREMF NF/HF, Teil 1, Anhang 2, Tabelle A2.1) ausgeschlossen werden kann. Ist dies nicht der Fall, so stellen die TREMF frequenzabhängige Schwellenwerte zur Verfügung, bei deren Einhaltung eine unzulässige Beeinflussung eines aktiven oder passiven Implantats ausgeschlossen werden kann (TREMF NF/HF, Teil 2, Anhang A1.7). Die Schwellenwerte wurden abgeleitet unter der „Worst-case“-Annahme sehr störempfindlicher Implantate. Sie können daher ohne Kenntnis weiterer Eigenschaften eines implantierten HSM oder ICD angewendet werden. An dieser Stelle wird darauf hingewiesen, dass eine Fehlreaktion nicht automatisch auch eine klinische Konsequenz nach sich zieht. Welche klinische Auswirkung eine elektromagnetische Interferenz haben kann, wird ausführlich in Napp et al. (2019) erläutert.

    Abb. 2:  Ablauf der GBU für Beschäftigte mit aktiven oder passiven medizinischen Implantaten (eigene Darstellung)

    Abb. 2: Ablauf der GBU für Beschäftigte mit aktiven oder passiven medizinischen Implantaten (eigene Darstellung)

    Werden die Schwellenwerte überschritten, so besteht die Möglichkeit, individuell auf eine vorliegende Situation angepasste Schwellenwerte zu ermitteln. Hierfür wird eine fachkundige Person mit entsprechender Erfahrung benötigt. Diese kann solche Werte dann unter Berücksichtigung verschiedener Implantateigenschaften, wie zum Beispiel der Wahrnehmungskonfiguration (unipolar/bipolar), der eingestellten Wahrnehmungsempfindlichkeit oder der Lage der Elektrodensonde, ableiten.

    Im Folgenden werden die zwei Beispiele aus dem Artikel „Bewertung der Exposition von Beschäftigten durch elektromagnetische Felder am Arbeitsplatz – Teil 1: Beschäftigte ohne Implantat“ aufgegriffen, unter der Annahme, dass ein/e Beschäftigte/r mit Implantat betroffen ist. Die Darstellung beschränkt sich hier auf die Beurteilung, ob eine Störbeeinflussung eines aktiven oder passiven Implantats zu erwarten ist. Für die Darstellung und Beschreibung des jeweiligen Arbeitsplatzes wird auf Teil 1 verwiesen.

    Beispiel 1: Vereinfachte GBU an einem Büroarbeitsplatz (für Implantattragende)

    Für die an einem typischen Büroarbeitsplatz vorgefundenen Arbeitsmittel wird eine Beurteilung durchgeführt, ob diese in der Lage sind, ein aktives oder passives Implantat in seiner Funktion zu beeinflussen (➥ Tabelle 1).

    Tabelle 1:  Zusammenstellung der EMF-Quellen (Arbeitsmittel) am Büroarbeitsplatz mit jeweiligen Informationsquellen und der Einordnung, ob die Störbeeinflussung eines Implantats möglich ist

    Tabelle 1: Zusammenstellung der EMF-Quellen (Arbeitsmittel) am Büroarbeitsplatz mit jeweiligen Informationsquellen und der Einordnung, ob die Störbeeinflussung eines Implantats möglich ist

    Anhand der verwendeten Informations­quellen kann eine Gefährdung für Implantattragende an diesem Büroarbeitsplatz nach Tabelle 1 ausgeschlossen werden. Eine kleine Einschränkung ist bei der Verwendung von Arbeitsmitteln mit drahtlosen Kommunikationsmodulen gegeben. Hierbei wird ein geringer Sicherheitsabstand von 15 cm gefordert. Dieser Abstand ist als die Entfernung zwischen Oberkörper (Lage des Implantats) und der EMF-Quelle zu sehen. Eine gewöhnliche Armlänge ist bereits deutlich größer als 15 cm, so dass hieraus deutlich wird, dass der geforderte Sicherheitsabstand in der Praxis problemlos einzuhalten ist und zu keinen Einschränkungen im gewohnten Arbeitsablauf führt. Dennoch müssen Implantattragende dahingehend unterwiesen werden.

    Weitere Maßnahmen oder eine Ermittlung der exakten Exposition sind nicht erforderlich, so dass in diesem Fall von einer vereinfachten GBU gesprochen werden kann, die nun mit der Dokumentation der Erkenntnisse abzuschließen ist.

    Beispiel 2: GBU an einem industriellen Arbeitsplatz (für Implantattragende)

    Die EMF-Quellen an einem industriellen Arbeitsplatz können deutlich höhere EMF emittieren, die möglicherweise eine elektromagnetische Interferenz mit Implantaten hervorrufen. In der Regel ist hier eine vereinfachte Gefährdungsbeurteilung nicht ausreichend und die Exposition muss fachkundig ermittelt werden.

    ➥ Tabelle 2 fasst die gemessenen magnetischen Flussdichten an den Arbeitsmitteln des exemplarischen Arbeitsplatzes zusammen. Die Messungen in unterschiedlichen Abständen dienen dazu, Sicherheitsabstände festlegen zu können.

    Tabelle 2:  Zusammenstellung der EMF-Quellen (Arbeitsmittel) an einem industriellen Arbeitsplatz mit den jeweiligen Messergebnissen bezüglich des magnetischen Felds und den relevanten Schwellenwerten (TREMF NF/HF, Teil 2, Anhang 2, Tabelle A1.26 und Tabelle A1.28)

    Tabelle 2: Zusammenstellung der EMF-Quellen (Arbeitsmittel) an einem industriellen Arbeitsplatz mit den jeweiligen Messergebnissen bezüglich des magnetischen Felds und den relevanten Schwellenwerten (TREMF NF/HF, Teil 2, Anhang 2, Tabelle A1.26 und Tabelle A1.28)

    Der Vergleich zwischen Messwerten und Schwellenwerten ergibt, dass beide Schwellenwerte für die netzbetriebenen Elektrohandwerkzeuge in einer Entfernung von 15 cm eingehalten werden. Dieser Sicherheitsabstand ist sehr gering, so dass hier eine Unterweisung mit Angaben zur Hand­habung der Geräte als Maßnahme ausreichend sein kann. Alternativ wäre auch der Einsatz akkubetriebener Elektrohandwerkzeuge möglich, die eine geringere EMF-Emission aufweisen. Anders ist die Situation an den zwei übrigen Arbeitsmitteln, an denen deutlichere Überschreitungen festgestellt wurden. Die folgende Aufzählung zeigt jedoch, dass auch hier ein Weiterarbeiten möglich gemacht werden kann. Zu ergreifende Schutzmaßnahmen sind:

  • Sicherheitsabstände definieren
  • am Tunnel-Entmagnetisierungsgerät für Beschäftigte mit aktiven Implantaten: 50 cm,
  • am induktiven Anwärmgerät für Beschäftigte mit aktiven Implantaten: 70 cm,
  • am induktiven Anwärmgerät für Beschäftigte mit passiven Implantaten: 30 cm.
  • Sicherstellen des Sicherheitsabstandes, zum Beispiel
  • durch Abschrankungsmaßnahmen,
  • Ein/Ausschalten der EMF-Quellen durch Fernbedienung,
  • Kennzeichnung mit zusätzlicher Angabe des Sicherheitsabstandes,
  • Unterweisung/Betriebsanweisung mit Hinweisen auf mögliche Gefährdungen und Verhaltensregeln.
  • Fazit

    Hilfreich für die Beurteilung möglicher Gefährdungen, die für Beschäftigte mit aktiven oder passiven Implantaten durch die Exposition mit elektromagnetischen Feldern am Arbeitsplatz entstehen können, sind die Informationen und Tabellen der TREMF. Die gegebenen Beispiele sind typisch für die Mehrzahl der in der Praxis vorgefundenen Situationen und zeigen auf, dass trotz erforderlicher Maßnahmen eine Weiterbeschäftigung an den Arbeitsplätzen in der Regel möglich ist. In bestimmten Fällen kann es dennoch unvermeidlich sein, dass, beispielsweise aufgrund sehr großer Sicherheitsabstände oder bestimmten Randbedingungen im Arbeitsablauf, ein Arbeitsplatzverbot ausgesprochen werden muss.

    Interessenkonflikt: Die Autoren geben an, dass keine Interessenkonflikte vorliegen.

    Teil 1: Beschäftigte ohne Implantat

    Literatur

    Napp A, Kolb C, Lennerz C et al.: Elektromagnetische Interferenz von aktiven Herzrhythmusimplantaten im Alltag und im beruflichen Umfeld. ASU Arbeitsmed Sozialmed Umweltmed 2019; 54: 517–532.

    Weitere Infos

    Fachinformationen „Elektro­magnetische Felder“ vom In­stitut für Arbeitsschutz (IFA)
    https://www.dguv.de/ifa/fachinfos/strahlung/elektromagnetische-felder/i…

    EMFV, Arbeitsschutzverordnung zu elektromagnetischen Feldern vom 15. November 2016 (BGBl. I S. 2531)
    https://www.gesetze-im-internet.de/emfv/BJNR253110016.html

    TREMF, Technische Regeln zur Arbeitsschutzverordnung zu elektromagnetischen Feldern
    https://www.baua.de/DE/Angebote/Regelwerk/TREMF/TREMF.html

    Wunschvorsorge – Arbeits­medizinische Empfehlung, Bundesministerium für Arbeit und Soziales, November 2015
    https://www.bmas.de/DE/Service/Publikationen/Broschueren/a458-ame-wunsc…

    Koautoren

    Kontakt

    Carsten Alteköster
    Sachgebiet Elektromagnetische Felder (EMF); Institut für Arbeitsschutz (IFA) der DGUV; Alte Heerstr. 111; 53757 Sankt Augustin